發布時間:2024/08/06 14:38 點閱數:783

文化資產現地教學方法研究與加值應用 (第一年)
研發群組 計畫成果

執行成果介紹

研究計畫介紹:

本研究計畫在過去的研究成果基礎上,進一步統整以往的操作流程經驗,嘗試開發出一個更容易操作於文化資產現場的活動設計模組,並且在「現地教學(on-site learning)」為核心理念的前提下,研發適用於不同類型文化資產場域以及多元呈現手法的「文化資產現地教學活動設計流程」,以及優化2020年由文化部文化資產局委託本計畫主持人所執行的「文化資產教育課程發展計畫」,當時所完成的「文化資產教育課程發展教師指引手冊」內容,提供給中小學教師使用。同時與「創創文化科技股份有限公司」團隊合作,一同進行文化資產教育活動的內容開發,以擴大文化資產教育的廣度與深度。

目前研究成果:

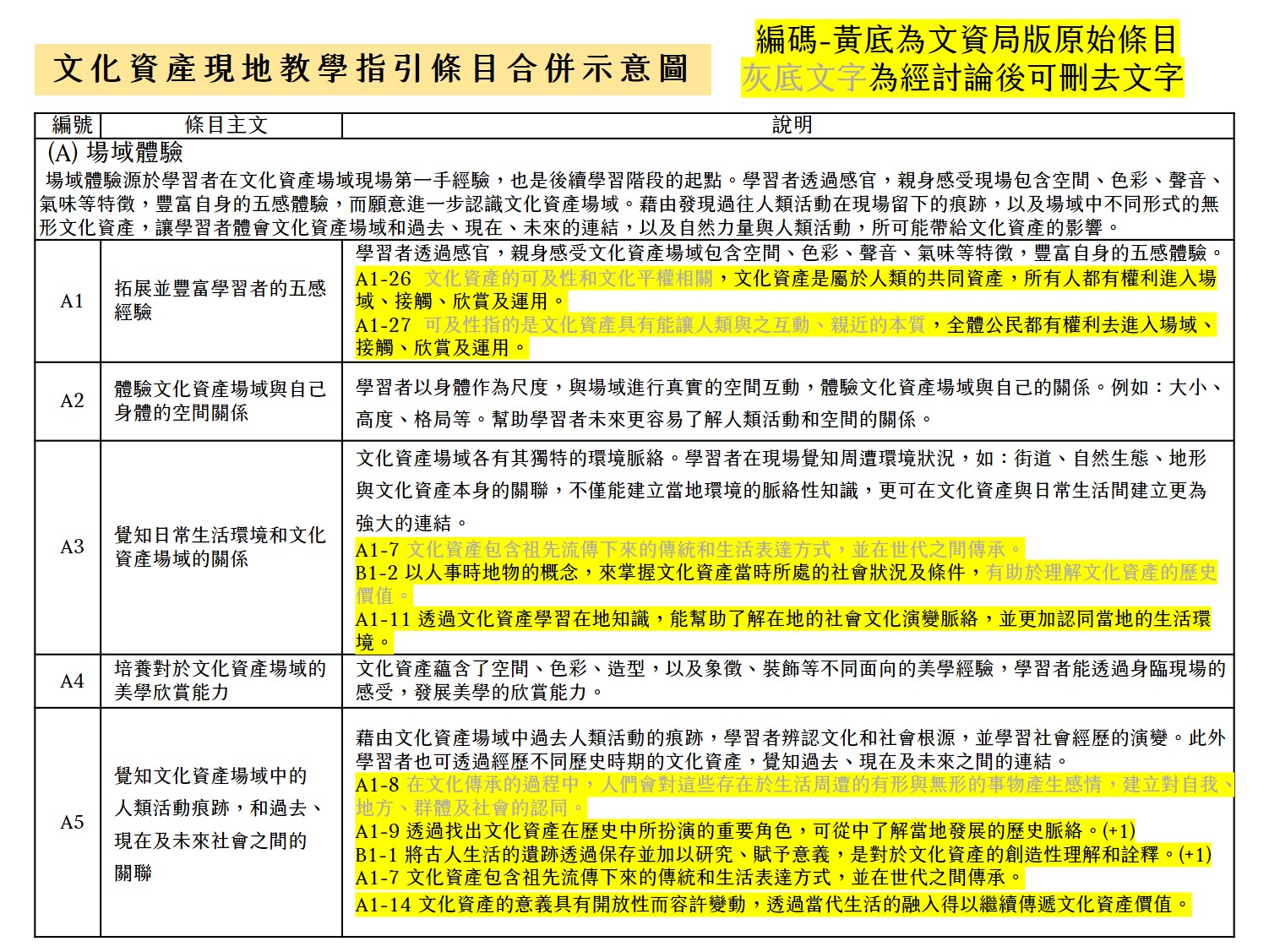
l   現地教學課程設計流程修改

本研究團隊教師們透過過去課程設計的經驗,提出修改建議,將現地勘查、課程規劃、試教評量階段中,增加部分細節的補充說明。例如:現勘調查過程中可以提供更多有助於了解該場域背景的方法與資源網站,課程規劃可分為室內與室外課程,評量內容需回應到課程目標。最後將所蒐集到的建議,重新繪製成新版的設計流程圖。

l   文化資產教育課程發展教師指引手冊

為了讓指引手冊使用上能夠符合研究團隊「現地教學(on-site learning)」的核心理念,研究團隊決定過去由文資局補助之計畫所完成的「文資教育課程發展教師指引手冊」,結合計畫主持人在2023年完成國科會「文化資產教育的教學實踐:文化資產核心素養能力建構」計畫中的「文化資產現地教學指引」進行整合。主要的目的是為了提供課程設計者更簡要的現地教學課程設計指引。目前已完成第一階段的整合,經討埨後將進行將國科會版本原先階段(主題)「知識連結」,移到「系統思考」之前,以及在「互動實作」增加條目主文:無形文化資產的相關內容(暫定);F 態度與價值觀」增加條目主文:建立對文化資產國際趨勢與法定制度的認識(暫定)。接下來要更進一步地將文資局版的原始條目,放入國科會版本不同階段項目的對應條目主文中,將每個人的整合版本,再一次進行分類與合併。

 

l   文化資產教育活動

本計畫第一年執行至今,已辦理兩場關於現地教學的工作坊活動。分別是,2024年六月初本計畫透過國立清華大學苗栗STEAM教育中心,舉辦一整天的跨領域課程「深入地層」探索出磺坑石油產業的數位遊戲設計工作坊,並且與本計畫的合作單位創創文化合作。讓學生在出磺坑園區現地熟悉及認識文化資產場域,並從中探索出磺坑所擁有的石油文化產業發展與各學科之間的關連與應用。透過遊戲設計,讓學生深入發掘出磺坑的石油文化與科學知識內容,如何從不同領域的學科知識中,發想出遊戲內容。

2024年七月初,本計畫團隊教師則是與台南市文資處合作,透過文化資產現地教學暨探究與實作教師培力工作坊的實作機會,指導學員們實地操作現地教學課程設計流程,並帶領各組參與工作坊的教師們,參照現地教學課程設計的流程,一同完成台南公園的現地教學課程設計。

撰寫單位:國立清華大學 環境與文化資源學系 區域研究與規劃中心


照片


問卷填寫說明圖示
為了解使用者支操作體驗,煩請您撥冗前往填寫問卷,您所提供之意見將成為未來精進之參考,謝謝您!
(點選「前往填寫」,或點選右上角「使用回饋」即前往問卷連結。)